
关于2023年自愿性认证从业机构“双随机、一公开”监督检查情况的通报
根据《中华人民共和国认证认可条例》和《市场监管总局办公厅关于开展2023年认证从业机构“双随机、一公开”检查工作的通知》(市监认证函〔2023〕83号)要求,重庆市市场监督管理局于6月至10月开展了2023年自愿性认证从业机构“双随机、一公开”监督检查。现将有关检查情况通报如下:
一、基本情况
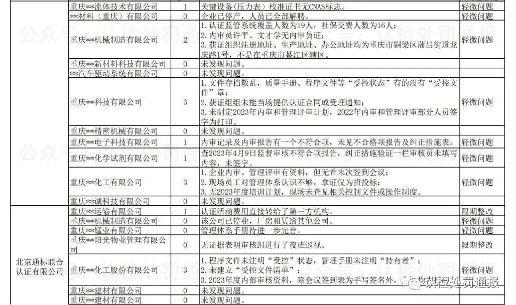
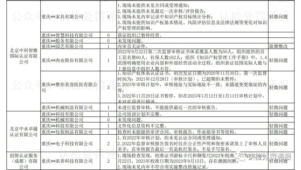
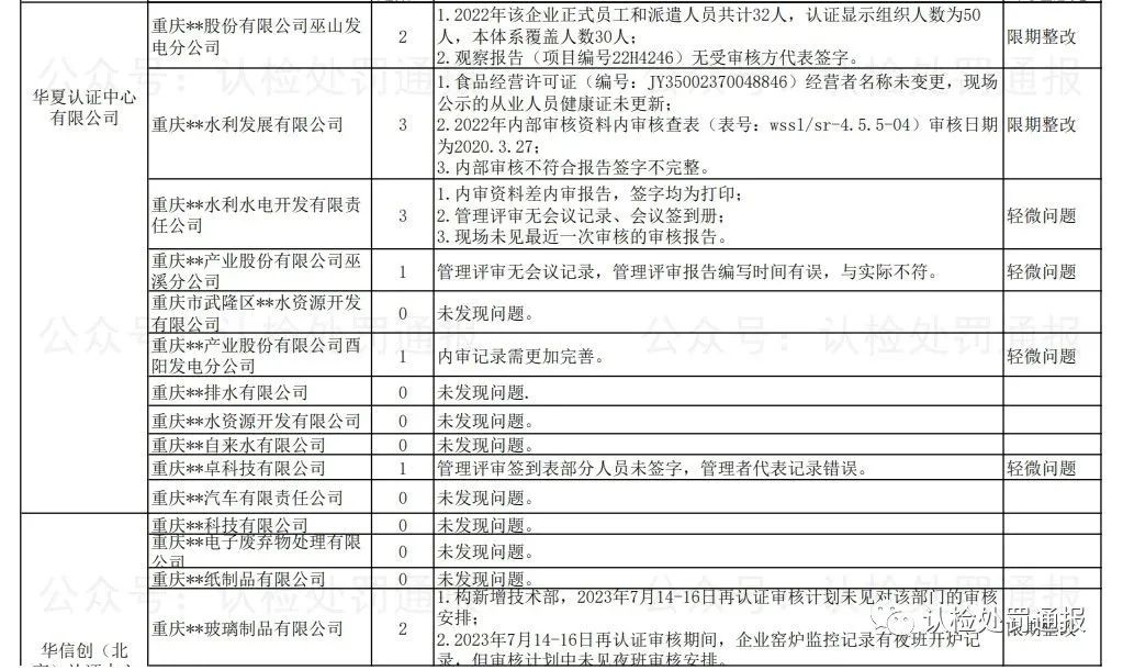
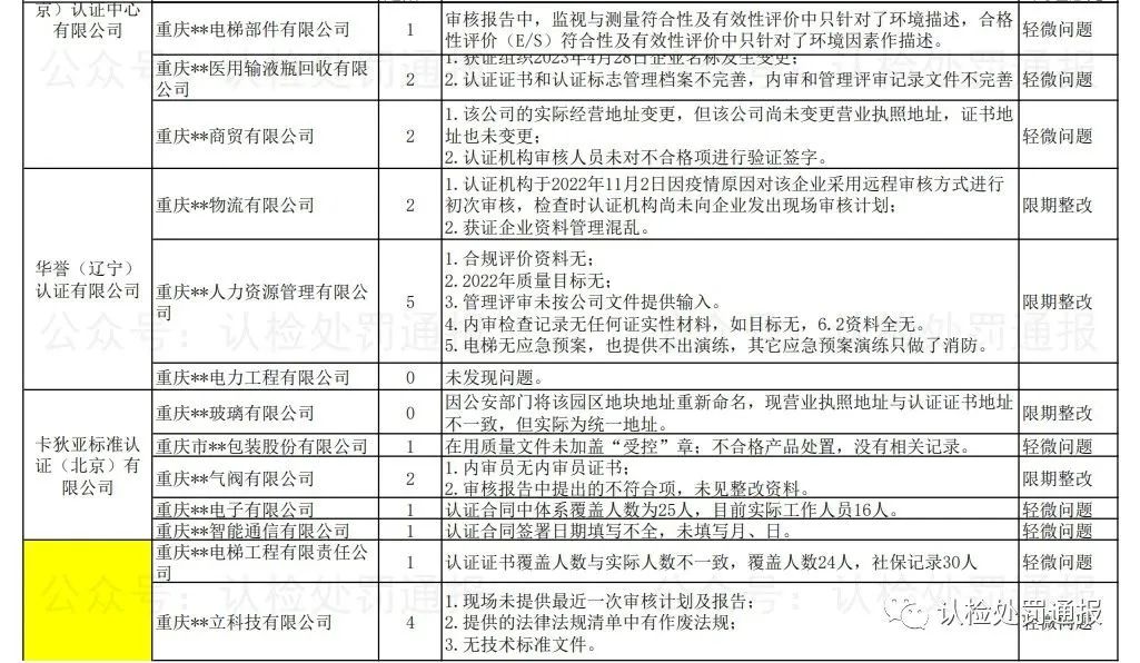
本次自愿性认证从业机构“双随机、一公开”监督检查对象由市场监管总局统一抽取,涉及54家认证机构颁发的350张认证证书。其中:质量管理体系认证证书123张、环境管理体系认证证书64张、职业健康安全管理体系认证证书 63张、知识产权管理体系认证证书26张、汽车行业质量管理体系认证证书 11张、建设施工行业质量管理体系认证证书8张、信息安全管理体系认证证书5张、能源管理体系认证证书3张、其他管理体系认证证书11张,自愿性工业产品认证证书8张,有机产品认证证书8张,服务认证证书20张。
重点检查虚假认证、买卖认证证书、未经批准擅自开展认证活动、伪造认证档案、超范围认证、应到现场而未到现场、减少审核人日数、未对关键过程和重要生产经营场所进行审核、未按期开展监督审核、远程审核不规范等行为。
因部分获证组织停产或搬迁,实际现场检查343家获证组织,42个区县局累计出动检查人员750人次,检查发现问题375个,经济处罚5家认证机构(涉及7家获证组织),杭州万泰认证有限公司、华鉴国际认证有限公司、科汇认证(江苏)有限公司、上海臣尊认证有限公司、深圳玖誉国际认证有限公司涉嫌存在遗漏认证规则规定的程序等行为被立案调查。
二、主要问题
(一)认证机构方面存在的问题。遗漏认证规则规定的程序;在认证过程中未按照认证基本规范进行审核;审核计划(任务书)中审核人日数不满足要求;上报的审核计划与实际审核时间不一致;程序文件描述范围与认证证书描述范围不一致;个别机构未按期开展监督审核;个别机构认证行政监管系统显示的审核员与实际现场审核员不一致;个别审核员违规收取获证组织“指导费”;审核报告填写不规范,有的审核未提出任何需整改的问题;有的签字为电脑打印、未亲笔签名,缺少首末次会议签到表,认证流程与质量管控不到位。
(二)获证组织存在的问题。获证组织不能提供企业内审、管理评审、认证合同、审核报告等相关资料;获证组织质量手册、程序文件由第三方机构协助制作,内容与获证组织实际运行情况不完全一致,没有“受控文件”章;内审缺少对上次内审、外审不符合项的关注;获证组织注册地址与实际运营地址不符;一些使用的仪器设备未按规定进行检定或校准;培训认证体系方面内容较少,员工对质量管理体系认识度不够。
三、下一步工作
(一)依法依规严肃处理。对本次检查发现涉嫌存在违法违规问题的认证机构,由机构所在区县市场监管部门坚决依法依规进行处理。对存在一般问题的获证组织,由获证组织所在区县市场监管部门通报相关认证机构,督促其加强对获证组织的证后监督,保持认证的有效性;对不能持续符合认证要求的,督促其及时暂停或撤销认证证书。
(二)加大公开曝光力度。区县市场监管部门要加快涉嫌违法违规案件的查办进度,并做好宣传和信息公开工作。对行政处罚结果等信息,要及时公开,并通过国家企业信用信息公示系统、信用中国网站等向社会公开公示,形成“一处失信,处处受限”的联合惩戒机制,构建信用激励约束机制。
附件:2023年自愿性认证从业机构“双随机、一公开”监督检查结果
重庆市市场监督管理局
2023年12月8日























