中国认证认可协会在学习贯彻习近平新时代中国特色社会主义思想主题教育开展以来,通过调研、走访,倾听行业呼声,了解行业需求。针对于认证行业业务发展中对认证人员的迫切需求,协会将行业的急难愁盼作为重要工作任务,在主题教育中边学边改,不断加强服务能力,解决实际问题,回应行业期盼,立足切实满足行业机构及考生考试诉求,定于2024年对认证人员统一考试做出统一安排,全年计划开展3次全国统考,并制定了具体时间表,方便考生按照自身实际在全年合理安排报考。全年考试安排详见附件。
中国认证认可协会关于2024年认证人员注册全国统一考试安排的通知
各相关机构及人员:
为方便考生全面了解认证人员注册全国统一考试(简称统考)安排,合理安排报考,现将2024年统考计划予以公布:
|
考试批次 |
考试时间 |
考试科目 |
|
第1期 |
2024年3月 |
所有统考科目 |
|
第2期 |
2024年8月 |
|
|
第3期 |
2024年12月 |
具体考试时间、考点、场次安排及其他报名事宜详见每期统考报名通知。
中国认证认可协会
2024年1月5日
报名地址网站:https://service.ccaa.org.cn/#/index
以下是符合条件注册的专业自查表,请查阅!!!

学历要求及注册要求事项,请查阅!!!

考试通用要求

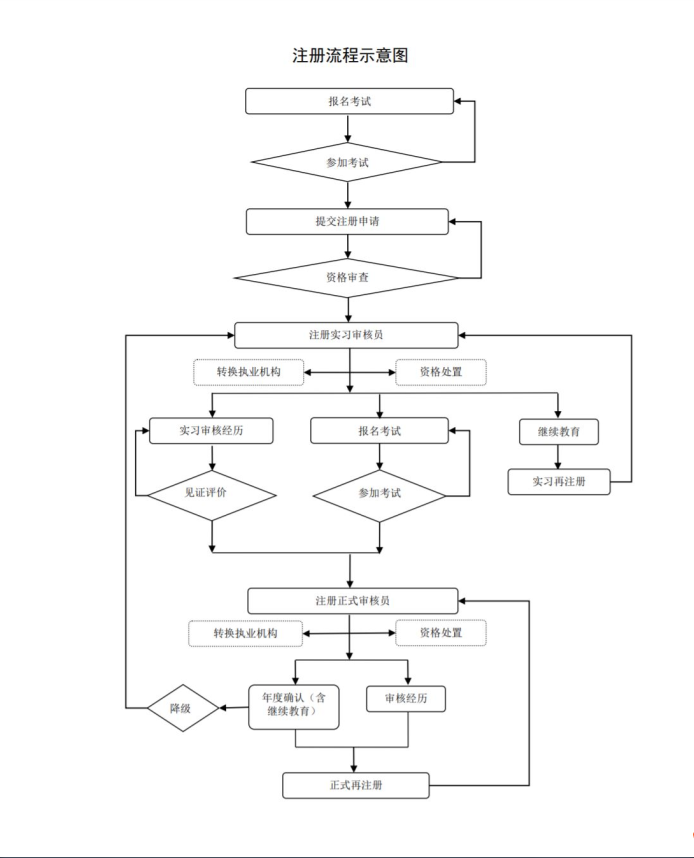
考试后注册流程图

考试科目介绍

通用科目考试成绩能保存五年,其他考试科目成绩保存三年,争取一次性通过不要尝试长久战。
注册要求!!!



工作经验如何填写呢?
通常按照以下步骤进行:
1.需要工作经历证明。如果是本科,需要4年内所工作过的公司的证明,如合同、收入证明、工作证明,这是要上传做附件(重点在公司的盖章)用的。(所以赶紧收藏好资料吧)特别注意的是:
1.不管是哪种证明,内容都需要跟你所描述的岗位,在职时间段,岗位职责对应得上,不然,可能出现不符合,也就是不通过注册,还得重新上传证明做审核。
2.本科毕业以上,需要两年以上的专业工作经历,也就是说假如你有在三家公司工作,那只需要上传工作了两年以上的一家公司的证明即可,不用三家全都上传。当然,如果单独一家的工作时间不足两年,就要累计够两年的才行。
2.每次实习审核的审核计划电子版保管好,认证经历填写时用到里面的内容。
3.工作经历和专业工作经历内容填写尽可能详细,内容要涉及你要考的体系,包括当下考的和后续要扩考的体系。这个关系到一个专业的问题(《管理体系认证基础》教材P215所讲到的认证业务范围),成为正式审核员之后所审核的企业你能不能去审,这就很关键了。这个挂靠机构会根据专业工作经历评估。比如环境管理体系,专业工作经历需要涉及到环境管理相关的工作内容,像环境消杀、卫生清洁维护等等。
尽量详尽的编写工作履历一次工作经验在四年,工作内容涵盖面相对较广即可!!!

《注册准则》里写的很清楚了,需要看的朋友去CCAA官网下载,不想看的朋友可以看我写的。
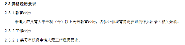
硕士学历,工作经验满2年(包含2年专业工作经验);
本科学历,工作经验满4年(包含2年专业工作经验);
大专学历,工作经验满8年(包含6年专业工作经验)+中级以上职称;
需要提交所工作过的公司证明,比如社保、劳动合同、收入证明、工作证等等,需要盖公司的章,所以想要考审核员的朋友,记得先搜集并保管好这些资料。
在此美澳检测认证祝愿各位都备考及时能够获得审核员考试的实习资格,并安稳的注册成为正式审核员。
